Finance

仿(fang)真中國(guo)金融(rong)(rong)市(shi)場,利用計算機技術(shu)開發(fa)虛擬市(shi)場經(jing)濟環境,以實(shi)體(ti)項(xiang)目(mu)投(tou)(tou)(tou)資(zi)為目(mu)的(de)(de)(de),涵蓋項(xiang)目(mu)投(tou)(tou)(tou)融(rong)(rong)資(zi)決(jue)(jue)策(ce)中涉及(ji)的(de)(de)(de)主要理(li)論和方(fang)法(fa),注(zhu)重理(li)論與實(shi)際相結合,正確的(de)(de)(de)把(ba)握金融(rong)(rong)決(jue)(jue)策(ce)。通(tong)過投(tou)(tou)(tou)資(zi)決(jue)(jue)策(ce)、不確定(ding)性(xing)(xing)(xing)分(fen)(fen)(fen)析(xi)、風險分(fen)(fen)(fen)析(xi)、融(rong)(rong)資(zi)方(fang)案的(de)(de)(de)相關分(fen)(fen)(fen)析(xi)、項(xiang)目(mu)評價(jia)以及(ji)針對具體(ti)行(xing)(xing)業的(de)(de)(de)投(tou)(tou)(tou)融(rong)(rong)資(zi)決(jue)(jue)策(ce),融(rong)(rong)入(ru)近年來(lai)我國(guo)基(ji)(ji)礎設施建設、房(fang)地(di)產、公共事(shi)業項(xiang)目(mu)和中外合資(zi)項(xiang)目(mu)的(de)(de)(de)投(tou)(tou)(tou)融(rong)(rong)資(zi)決(jue)(jue)策(ce)實(shi)踐(jian)新(xin)聞來(lai)影響股市(shi)、債(zhai)券(quan)(quan)、基(ji)(ji)金等(deng)虛擬金融(rong)(rong)市(shi)場,充分(fen)(fen)(fen)體(ti)現在投(tou)(tou)(tou)融(rong)(rong)資(zi)決(jue)(jue)策(ce)教學實(shi)踐(jian)領域的(de)(de)(de)前(qian)瞻性(xing)(xing)(xing)、內容的(de)(de)(de)新(xin)穎性(xing)(xing)(xing)以及(ji)方(fang)法(fa)的(de)(de)(de)實(shi)用性(xing)(xing)(xing)。企(qi)(qi)(qi)(qi)業投(tou)(tou)(tou)融(rong)(rong)資(zi)是(shi)企(qi)(qi)(qi)(qi)業的(de)(de)(de)財務行(xing)(xing)為,其決(jue)(jue)策(ce)就(jiu)是(shi)企(qi)(qi)(qi)(qi)業的(de)(de)(de)財務戰略(lve)。本軟件就(jiu)是(shi)為了讓學生熟悉銀行(xing)(xing)貸款(kuan)(kuan)、企(qi)(qi)(qi)(qi)業間貸款(kuan)(kuan)、民間貸款(kuan)(kuan)、私募(mu)股權(quan)、企(qi)(qi)(qi)(qi)業上市(shi)等(deng)融(rong)(rong)資(zi)手(shou)段和銀行(xing)(xing)存款(kuan)(kuan)、債(zhai)券(quan)(quan)、股票、基(ji)(ji)金、融(rong)(rong)資(zi)融(rong)(rong)券(quan)(quan)和房(fang)地(di)產投(tou)(tou)(tou)資(zi)等(deng)投(tou)(tou)(tou)資(zi)方(fang)案,熟悉各(ge)種投(tou)(tou)(tou)資(zi)和融(rong)(rong)資(zi)方(fang)案分(fen)(fen)(fen)析(xi),使(shi)學生更深的(de)(de)(de)理(li)解(jie)投(tou)(tou)(tou)融(rong)(rong)資(zi)各(ge)種工具的(de)(de)(de)使(shi)用。 并且通(tong)過融(rong)(rong)資(zi)和各(ge)種虛擬經(jing)濟的(de)(de)(de)投(tou)(tou)(tou)資(zi),可以獲(huo)得更多的(de)(de)(de)流動(dong)資(zi)金,投(tou)(tou)(tou)入(ru)到企(qi)(qi)(qi)(qi)業的(de)(de)(de)實(shi)體(ti)經(jing)濟發(fa)展(zhan)中,從(cong)而(er)擴大企(qi)(qi)(qi)(qi)業的(de)(de)(de)整(zheng)體(ti)規模。
軟(ruan)件(jian)分為管(guan)理員、教(jiao)師(shi)和學(xue)(xue)生(sheng)三層管(guan)理結(jie)構。管(guan)理員除管(guan)理教(jiao)師(shi)賬號,還需輔助(zhu)教(jiao)師(shi)進行實(shi)驗(yan)基礎(chu)數(shu)據的(de)設(she)(she)置以及(ji)系統的(de)管(guan)理維(wei)護工(gong)作。教(jiao)師(shi)是實(shi)驗(yan)的(de)發起者,設(she)(she)置虛擬環境參數(shu),可實(shi)時查看學(xue)(xue)生(sheng)的(de)實(shi)驗(yan)情況(kuang)。
軟件結構圖:
功能模塊:


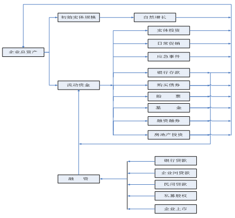
投(tou)融(rong)(rong)(rong)資(zi)(zi)(zi)決(jue)策實(shi)驗是由(you)學生(sheng)扮(ban)演(yan)各種企(qi)(qi)業,教師給(gei)定(ding)企(qi)(qi)業的(de)初始資(zi)(zi)(zi)金,分(fen)為固(gu)定(ding)資(zi)(zi)(zi)產和(he)流動資(zi)(zi)(zi)金兩部分(fen),學生(sheng)可以(yi)合理分(fen)配流動資(zi)(zi)(zi)金,利(li)用銀行存款(kuan)、銀行貸(dai)款(kuan)、債券(quan)、股(gu)票、基金、融(rong)(rong)(rong)資(zi)(zi)(zi)融(rong)(rong)(rong)券(quan)、房地產、企(qi)(qi)業間貸(dai)款(kuan)、民(min)間貸(dai)款(kuan)、私(si)募股(gu)權、企(qi)(qi)業上市等投(tou)融(rong)(rong)(rong)資(zi)(zi)(zi)手(shou)段,積(ji)累實(shi)體投(tou)資(zi)(zi)(zi)資(zi)(zi)(zi)金。

資金流:

1.軟(ruan)件結(jie)構簡單,內容豐富
系統實(shi)訓內容主要模塊包(bao)括市場(chang)環境、實(shi)體投(tou)資、融(rong)(rong)資、投(tou)資報告(gao)以及財務(wu)報告(gao)。通過投(tou)資和融(rong)(rong)資兩類決策積(ji)累(lei)資金,最終(zhong)進行(xing)(xing)實(shi)體投(tou)資。軟件中包(bao)含所有的投(tou)融(rong)(rong)資方法,包(bao)括:投(tou)資中的銀(yin)(yin)行(xing)(xing)貸款(kuan)(kuan)、債權、股票、基金、融(rong)(rong)資融(rong)(rong)券、房地產,融(rong)(rong)資中的銀(yin)(yin)行(xing)(xing)貸款(kuan)(kuan)、企業間貸款(kuan)(kuan)、民間貸款(kuan)(kuan)、私募股權、企業上(shang)市。
2.清(qing)晰的債權、股票、基金走勢(shi)圖
隨著宏觀因素(su)(su)、交易因素(su)(su)以及新聞因素(su)(su)的(de)影響,債權、股票(piao)、基(ji)金(jin)的(de)價格隨之(zhi)變(bian)化。系統(tong)根據內置函數顯示債權、股票(piao)和基(ji)金(jin)的(de)周(zhou)期(qi)走勢圖。通過條(tiao)件搜索查看周(zhou)期(qi)走勢圖,結(jie)合影響因素(su)(su)準(zhun)確(que)的(de)分析變(bian)化趨勢。
3.財(cai)務自動統計
提供財(cai)務(wu)報告模塊,包含財(cai)務(wu)統(tong)計(ji)(ji)、財(cai)務(wu)明(ming)細(xi)、融資(zi)明(ming)細(xi)、投資(zi)明(ming)細(xi)。系統(tong)自動(dong)統(tong)計(ji)(ji)并顯示財(cai)務(wu)的收支圖、財(cai)務(wu)明(ming)細(xi)、實體資(zi)金明(ming)細(xi)、流(liu)(liu)動(dong)資(zi)金明(ming)細(xi)以及投融資(zi)明(ming)細(xi)。實驗者(zhe)可隨時查看財(cai)務(wu)統(tong)計(ji)(ji),便于掌握資(zi)金的流(liu)(liu)入、流(liu)(liu)出(chu)。
4.注重教學(xue)實踐,仿真(zhen)市場環境
現代化(hua)的(de)教學(xue)方(fang)法,將(jiang)所學(xue)的(de)金融知(zhi)識運(yun)用到模擬實踐中。通過某種算法將(jiang)現實中各(ge)指(zhi)標(biao)變(bian)化(hua)情況模擬出來,查看宏觀(guan)指(zhi)標(biao):GDP增(zeng)長率走(zou)勢圖(tu)(tu)、當年利(li)率走(zou)勢圖(tu)(tu)、通貨膨脹率走(zou)勢圖(tu)(tu)、信(xin)貸額度調(diao)整(zheng)率走(zou)勢圖(tu)(tu)、原(yuan)油價格(ge)走(zou)勢圖(tu)(tu)、匯率走(zou)勢圖(tu)(tu)等,讓學(xue)生了(le)解整(zheng)個(ge)市場(chang)環境的(de)變(bian)化(hua)情況。
5.開放(fang)式的管理機制
提供教(jiao)(jiao)師(shi)管(guan)理(li)員共(gong)同管(guan)理(li)實驗(yan)(yan)(yan)基礎數據(ju),教(jiao)(jiao)師(shi)端可(ke)以(yi)手(shou)動控制實驗(yan)(yan)(yan)的開啟、暫(zan)停。實驗(yan)(yan)(yan)中(zhong)教(jiao)(jiao)師(shi)可(ke)實時查看實驗(yan)(yan)(yan)操作日志、得分、企業排名等實驗(yan)(yan)(yan)相關(guan)過程數據(ju)。在實驗(yan)(yan)(yan)過程中(zhong),教(jiao)(jiao)師(shi)可(ke)添(tian)加投(tou)資項目以(yi)及審批企業上市實驗(yan)(yan)(yan)的控制。